Силовая электроника для любителей и профессионалов
Силовая Электроника
Теория
Практика
Моделирование
Технологии
Эхолокатор для грунта.Теория и разработка.
Альтернативная энергетика
Эхолот. Окончательный вариант.
На грани фантастики
Энергия из окружающего пространства
Медтехника
Хобби
Разное
Не электроникой единой...
FAQ - ответы на вопросы

Энергия из окружающего пространства. Продолжение.  >>  Часть 5. Прикладная схемотехника

Часть 5

Прикладная схемотехника

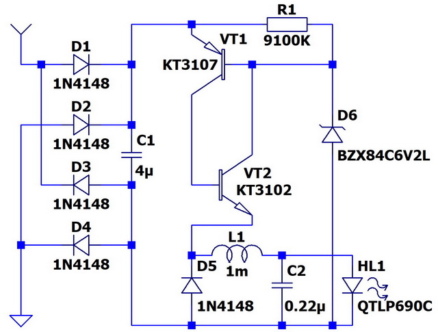
5.1. Простейшая и самая чувствительная схема

В части 1 были показаны схемы извлечения энергии из окружающего пространства.

Хочу добавить к ним ещё одну, самую простую из схем с дросселем. Она показана на рисунке 5.1.

Рис. 5.1. Простейшая схема с дросселем.

Схема работает при токе из антенны, превышающем 0,1 мкА.

Недостатком этой схемы, как и всех схем, приведённых в части 1, является то, что нагрузка не привязана к заземлению, а "висит" между антенной и землёй. Далее рассмотрим схемы, избавленные от этого недостатка.

 

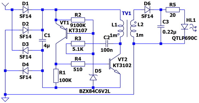
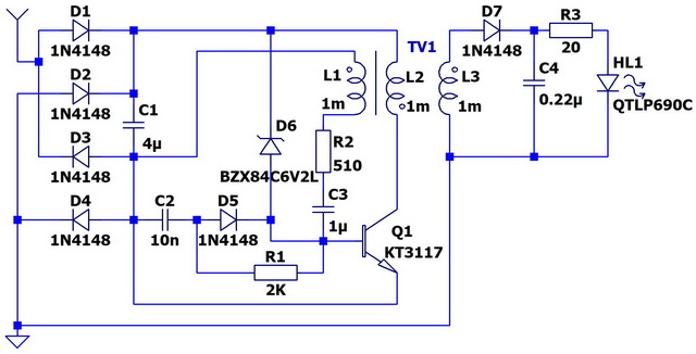
5.2. Простая схема с блокинг-генератором.

На рисунке 5.2. представлена схема, использующая блокинг-генератор, трансформатор которого отвязывает нагрузку от антенны и позволяет связать её с заземлением.

 

Рис. 5.2. Простая схема с блокинг-генератором.

Схема хорошо работает при токе из антенны, превышающем 5 мкА. Если убрать цепь C2, D5, R1, чувствительность схемы возрастает, но тогда после первого, основного импульса, продолжается генерация до тех пор, пока конденсатор C1 не разрядится полностью.  Пользы от этой генерации никакой, потому, что амплитуды импульсов не хватает для открытия выходного диода D7, и энергия просто рассеивается, снижая КПД. 

При наличии цепи C2, D5, R1, после окончания первого импульса, полярность на выводах обмотки L1 изменяется, конденсатор C2 получает отрицательный заряд через диод D5, который, действуя на базе транзистора Q1 через резистор R1, запирает его до окончания всех процессов. В результате на выходе схемы имеем один мощный импульс, после окончания которого процесс повторяется..

Передаваемая мощность ограничена мощностью транзистора Q1. 

 

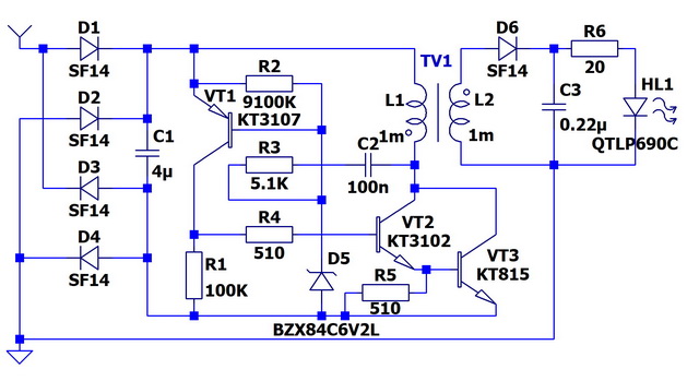
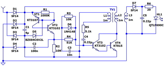
5.3. Схема с блокинг-генератором на составном транзисторе

На рисунке 5.3. показана схема с блокинг-генератором на составном транзисторе. 

Рис. 5.3. Схема с блокинг-генератором на составном транзисторе.

 Эта схема позволяет путём выбора транзисторов VT1 и VT2 передать мощность, на порядок большую, чем схема с одним транзистором. 

Схема, как и предыдущая, хорошо работает при токе из антенны, превышающем 5 мкА. Это достаточно большой ток для хорошей антенны и это является недостатком обеих последних схем. Для устранения этого недостатка, далее показаны комбинированные схемы, входная часть которых заимствована у схемы, показанной на рис. 5.1., а выходная - из схем на рис. 5.2. и рис. 5.3.

 

5.4. Комбинированная схема с блокинг-генератором на одном транзисторе.

На рисунке 5.4. показана комбинированная схема с блокинг-генератором на одном транзисторе. 

 

Рис. 5.4. Комбинированная схема с блокинг-генератором на одном транзисторе. 

 

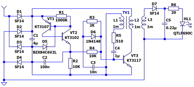
5.5. Комбинированная схема с блокинг-генератором на составном транзисторе.

 Комбинированная схема с блокинг-генератором на составном транзисторе показана на рисунке 5.5.

 

Рис. 5.5. Комбинированная схема с блокинг-генератором на составном транзисторе. 

 

Трансформатор в схеме с блокинг-генератором содержит три обмотки. Если трансформатор мотать самому, это не принципиально. Но если попытаться использовать трансформатор из негодного блока питания, из электронного балласта, или другого изделия, трансформатор с тремя подходящими обмотками найти трудно. Зато трансформатор с двумя обмотками есть почти в каждом блоке питания, это дроссель входного фильтра. 

 Далее рассмотрим схемы, основанные на обратноходовом преобразователе напряжения, в них достаточно иметь трансформатор с двумя обмотками.

 

5.6. Схема обратноходового преобразователя на двух транзисторах

Схема показана на рисунке 5.6.

 

Рис. 5.6. Схема обратноходового преобразователя на двух транзисторах

 

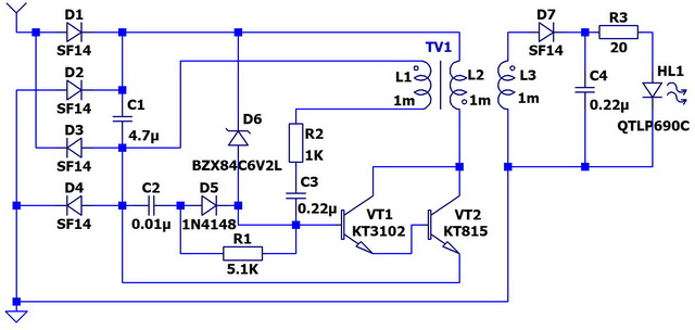
 5.7. Схема обратноходового преобразователя на трёх транзисторах

Схема показана на рисунке 5.7.

Рис. 5.7. Схема обратноходового преобразователя на трёх транзисторах.

Как видим, третий транзистор является частью составного транзистора в выходном каскаде.

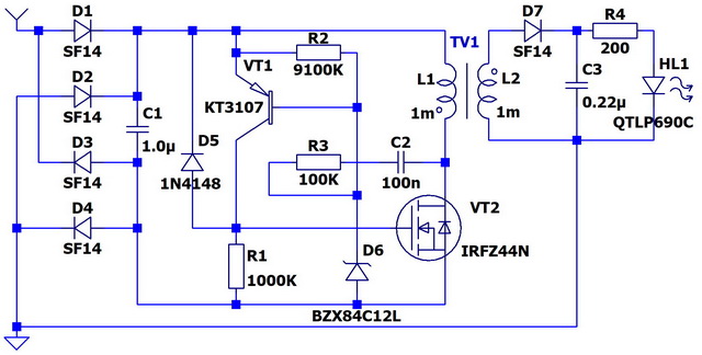
Ну, и в заключение рассмотрим схему обратноходового преобразователя на полевом транзисторе. Куда же без него.

 

5.8. Схема обратноходового преобразователя на полевом транзисторе 

Схема показана на рисунке 5.8.

 

Рис. 5.8. Схема обратноходового преобразователя на полевом транзисторе.

 Пожалуй, это самая простая и самая лучшая из всех рассмотренных схем с трансформатором. Мощность определяется только выбором транзистора. Эта схема полностью "высасывает" заряд из накопительного конденсатора. Схема работает, как только ток из антенны превышает токи утечки диода D5, стабилитрона D6 и транзисторов VT1 и VT2. Если нужна высокая чувствительность, имеет смысл сразу подобрать указанные элементы с минимальными токами утечки.

 =В.С.= 29 марта 2026 г.

 

<<Назад 

 

Силовая Электроника  |  Теория  |  Практика  |  Моделирование  |  Технологии  |  Эхолокатор для грунта.Теория и разработка.  |  Альтернативная энергетика  |  Эхолот. Окончательный вариант.  |  На грани фантастики  |   Энергия из окружающего пространства  |  Энергия из окружающего пространства. Продолжение.  |  Медтехника  |  Хобби  |  Разное  |  Не электроникой единой...  |  FAQ - ответы на вопросы